《促進民間參與公共建設法令彙編(105年版)》勘誤公告

2017/3/14  
  
本站分類:其他

《促進民間參與公共建設法令彙編(105年版)》勘誤公告

返回國家網路書店 ﹥﹥

 

書籍名稱:促進民間參與公共建設法令彙編(105年版)

ISBN:978-986-05-0749-2

出版日期:2016 年 11 月

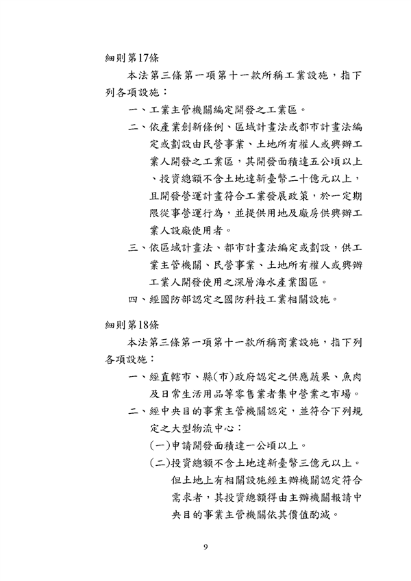
因條文誤植,提供旨揭勘誤資料如下,特此公告!

促進民間參與公共建設法令彙編105年版勘誤表.png

 附件 法令彙編-促參法及細則(105年版)_頁面_01.png

附件 法令彙編-促參法及細則(105年版)_頁面_02.png 

附件 法令彙編-促參法及細則(105年版)_頁面_03.png

附件 法令彙編-促參法及細則(105年版)_頁面_04.png

附件 法令彙編-促參法及細則(105年版)_頁面_05.png

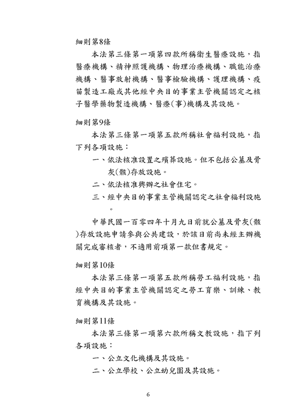
附件 法令彙編-促參法及細則(105年版)_頁面_06.png

附件 法令彙編-促參法及細則(105年版)_頁面_07.png

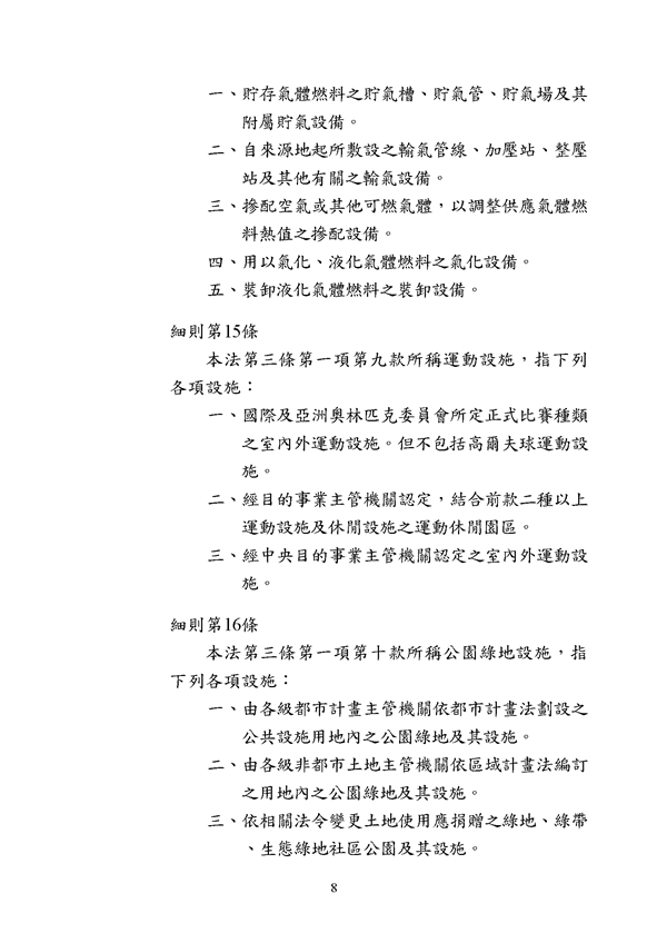
附件 法令彙編-促參法及細則(105年版)_頁面_08.png附件 法令彙編-促參法及細則(105年版)_頁面_09.png

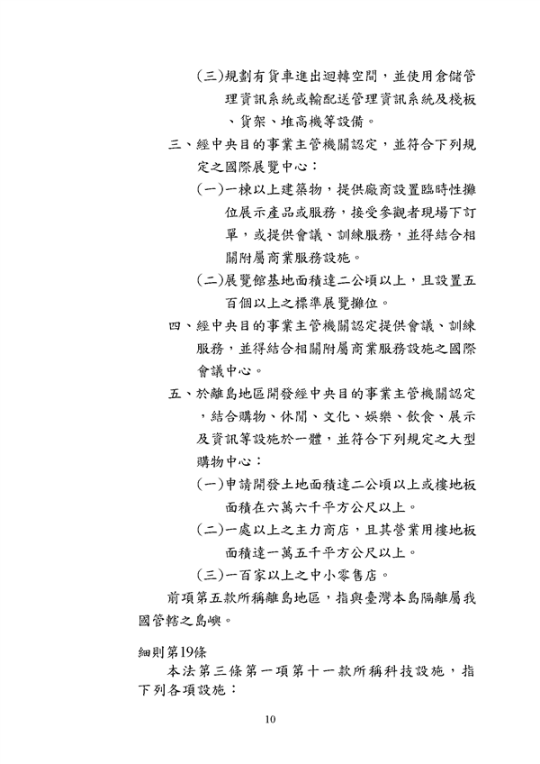
附件 法令彙編-促參法及細則(105年版)_頁面_10.png

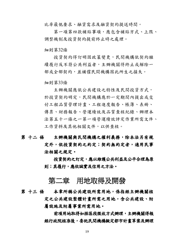
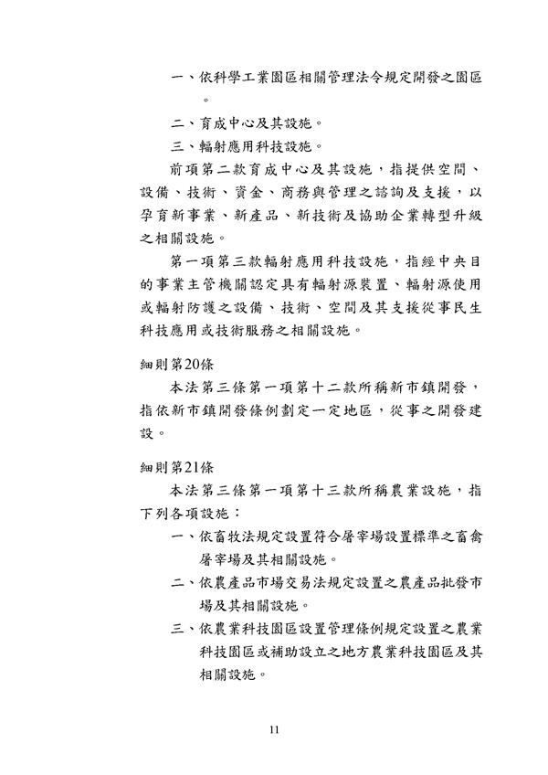
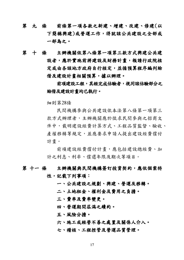
附件 法令彙編-促參法及細則(105年版)_頁面_11.png

附件 法令彙編-促參法及細則(105年版)_頁面_12.png

附件 法令彙編-促參法及細則(105年版)_頁面_13.png

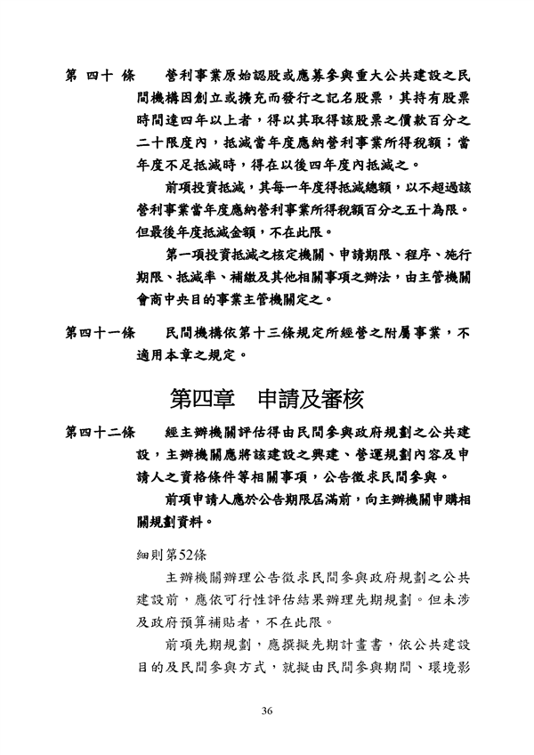
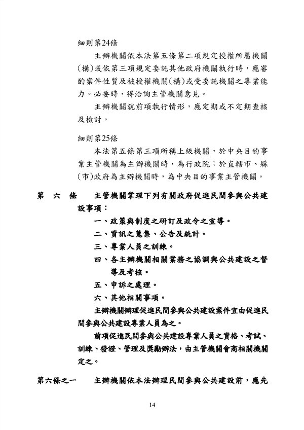
附件 法令彙編-促參法及細則(105年版)_頁面_14.png

附件 法令彙編-促參法及細則(105年版)_頁面_15.png

附件 法令彙編-促參法及細則(105年版)_頁面_16.png

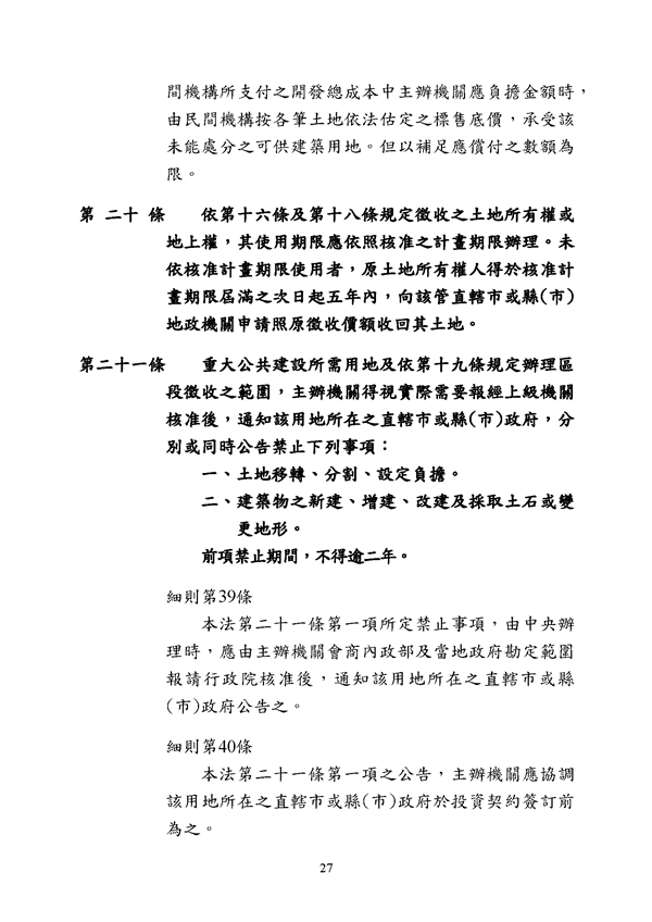
附件 法令彙編-促參法及細則(105年版)_頁面_17.png

附件 法令彙編-促參法及細則(105年版)_頁面_18.png

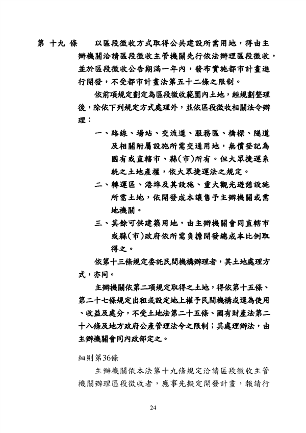
附件 法令彙編-促參法及細則(105年版)_頁面_19.png

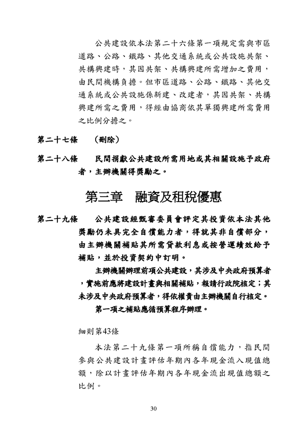
附件 法令彙編-促參法及細則(105年版)_頁面_20.png

附件 法令彙編-促參法及細則(105年版)_頁面_21.png

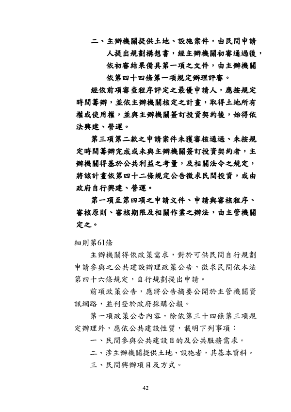
附件 法令彙編-促參法及細則(105年版)_頁面_22.png

附件 法令彙編-促參法及細則(105年版)_頁面_23.png

附件 法令彙編-促參法及細則(105年版)_頁面_24.png

附件 法令彙編-促參法及細則(105年版)_頁面_25.png

附件 法令彙編-促參法及細則(105年版)_頁面_26.png

附件 法令彙編-促參法及細則(105年版)_頁面_27.png

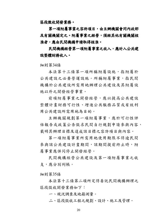
附件 法令彙編-促參法及細則(105年版)_頁面_28.png

附件 法令彙編-促參法及細則(105年版)_頁面_29.png

附件 法令彙編-促參法及細則(105年版)_頁面_30.png

附件 法令彙編-促參法及細則(105年版)_頁面_31.png

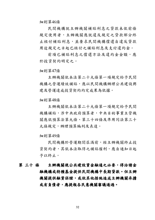
附件 法令彙編-促參法及細則(105年版)_頁面_32.png

附件 法令彙編-促參法及細則(105年版)_頁面_33.png

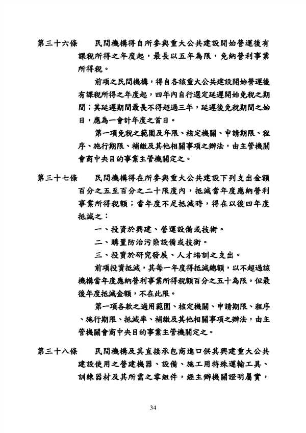
附件 法令彙編-促參法及細則(105年版)_頁面_34.png

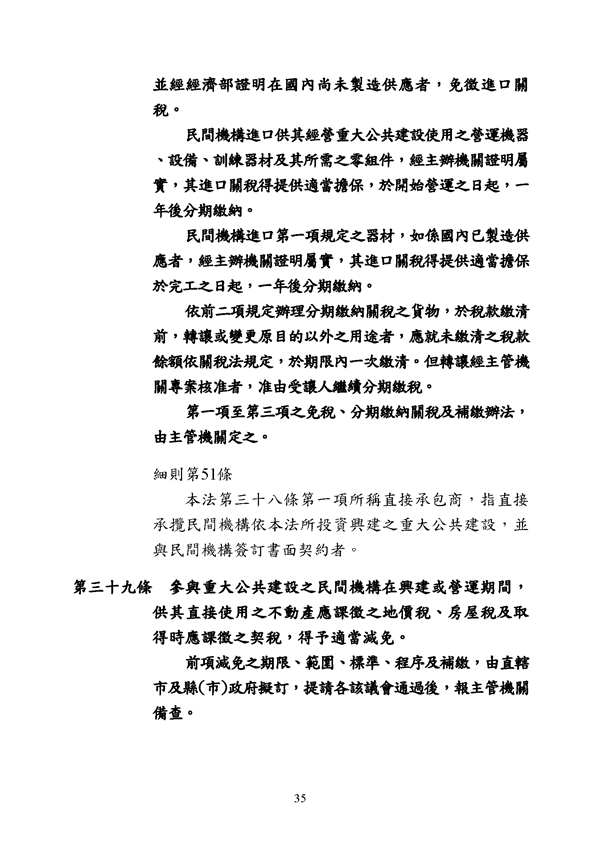
附件 法令彙編-促參法及細則(105年版)_頁面_35.png

附件 法令彙編-促參法及細則(105年版)_頁面_36.png

附件 法令彙編-促參法及細則(105年版)_頁面_37.png

附件 法令彙編-促參法及細則(105年版)_頁面_38.png

附件 法令彙編-促參法及細則(105年版)_頁面_39.png

附件 法令彙編-促參法及細則(105年版)_頁面_40.png

附件 法令彙編-促參法及細則(105年版)_頁面_41.png

附件 法令彙編-促參法及細則(105年版)_頁面_42.png

附件 法令彙編-促參法及細則(105年版)_頁面_43.png

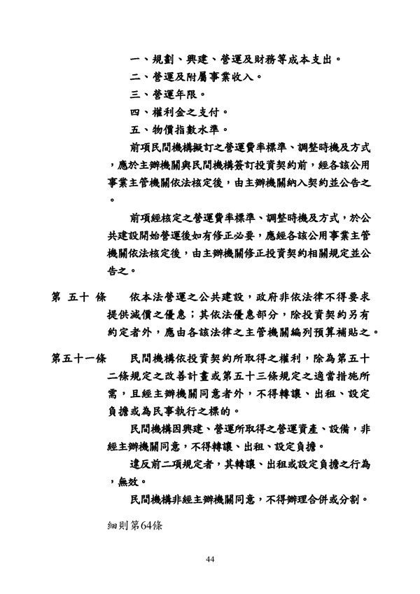
附件 法令彙編-促參法及細則(105年版)_頁面_44.png

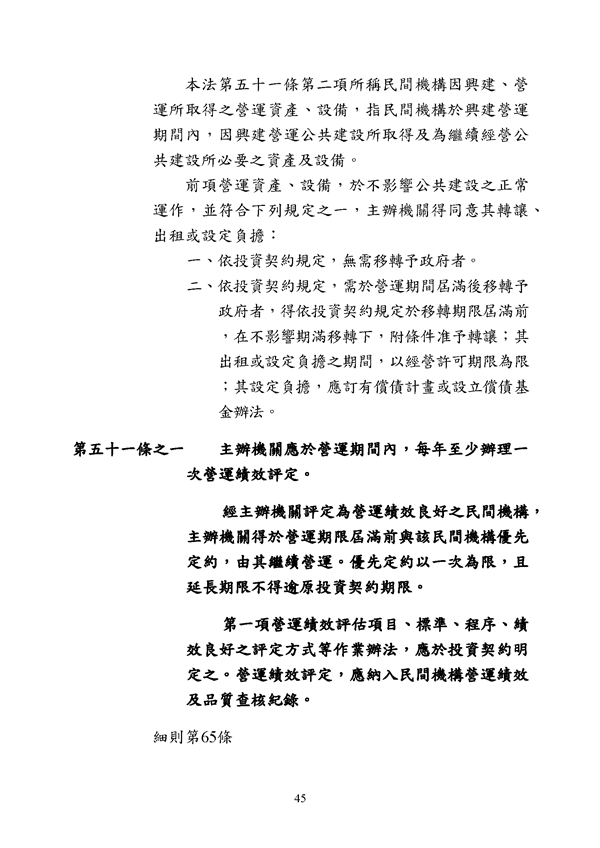
附件 法令彙編-促參法及細則(105年版)_頁面_45.png

附件 法令彙編-促參法及細則(105年版)_頁面_46.png

附件 法令彙編-促參法及細則(105年版)_頁面_47.png

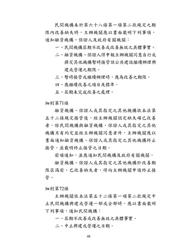
附件 法令彙編-促參法及細則(105年版)_頁面_48.png

附件 法令彙編-促參法及細則(105年版)_頁面_49.png

附件 法令彙編-促參法及細則(105年版)_頁面_50.png

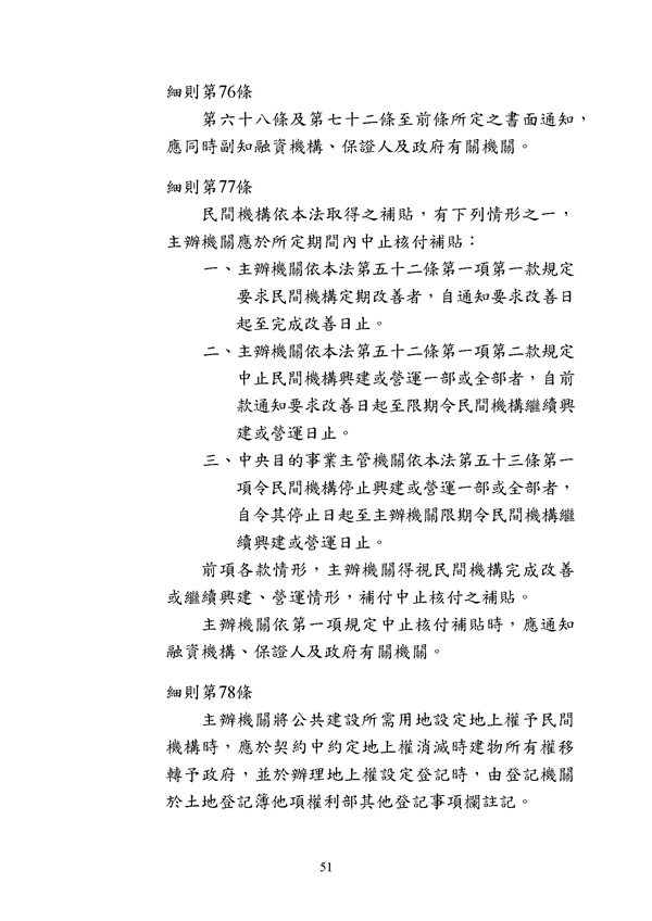
附件 法令彙編-促參法及細則(105年版)_頁面_51.png

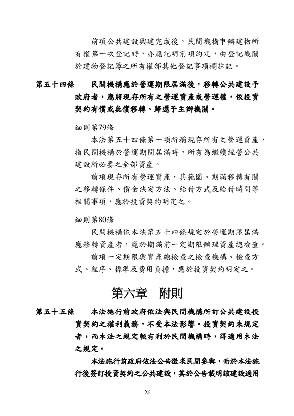
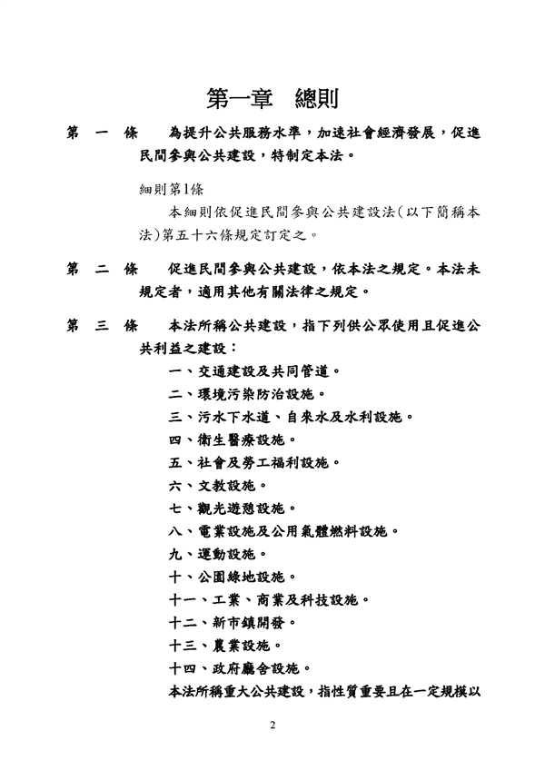
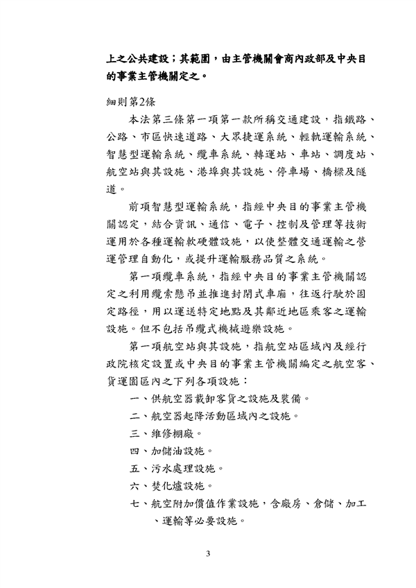
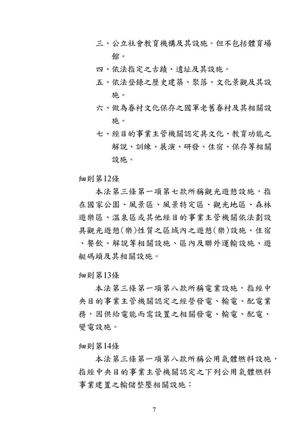
附件 法令彙編-促參法及細則(105年版)_頁面_52.png

附件 法令彙編-促參法及細則(105年版)_頁面_53.png

 

本篇資料來源:財政部推動促參司 提供

前往國家網路書店 ﹥﹥

 

今日人氣:1  累計人次:72  回應:0

你可能感興趣的文章